自查小程序4大安全隐患!文末免费赠送小程序安全扫描专业版!

腾讯WeTest现面向小程序开发者开放免费申请使用小程序安全扫描专业版,助您提前发现全面的安全漏洞。扫描文中问卷二维码或点击问卷链接,即可报名参与免费领取活动。

你的小程序中有没有这些安全隐患?

随着小程序在日常生活中的广泛应用,各种监管部门开始关注小程序安全、隐私保护、信息泄露等问题。比如工业和信息化部信息通信管理局会依据《个人信息保护法》《网络安全法》、《电信和互联网用户个人信息保护规定》等,定期公布《关于侵害用户权益行为的APP(SDK)通报》,通报应用类型就包括抖音、快手、微信等平台内的小程序。小程序不恰当设置用户隐私协议内容、过度/频繁/提前索取用户的权限等行为均违反了相关条例。

 

而除了应对必要的监管外,我们的小程序也很容易面临以下四大风险:

1、薅羊毛

此前经常有新闻报道,有用户利用小程序品牌优惠券等安全疏漏,从而实现零元购或者低价购买商品。薅羊毛类漏洞极易对泛互、零售、金融行业等造成巨大经济损失,且会导致企业对用户市场的数据分析结果失真,影响正常的企业营销活动。

 

2、山寨仿冒

由于小程序业务逻辑相对简单,代码通常存储在客户端,加密程度也较低。外部人员较容易就能通过各种逆向工具等来窃取核心代码,进行仿冒。小程序游戏被山寨核心玩法,从而流失大量用户。政府事务和金融机构类的小程序被仿冒套壳,吸引大量用户点击并获取关键隐私和金融数据。山寨仿冒不仅会让原小程序的品牌形象受损,错失许多收入,还可能让其陷入法律纠纷。

 

3、信息泄漏

许多开发者由于采用第三方的插件和快速开发工具,和第三方数据公司/广告商进行数据共享,或因为代码漏洞、数据存储不安全等导致业务关键信息或用户敏感数据泄漏。不仅违反相关条例,可能面临下架;还会损害客户信任,并且让竞争对手获取竞争优势,造成经济损失。

 

4、黑灰产攻击

根据腾讯内部调研发现,当前以小程序为主要攻击对象的黑灰产与日俱增,手段也在每日创新。上游卡商、号商等资源供给产业、中游连接辅助的各类平台、下游实施攻击的各种工作室和自动化工具,导致虚假注册、刷票刷赞、虚假助力、恶意爬虫这些风险层出不穷。开发者依靠自身能力和经验无法及时洞察和抵御市场化迭代的黑产攻击,从而面临巨大财产损失。

 

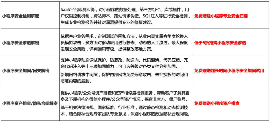
对于上述介绍的小程序市场和风险概况,腾讯WeTest为广大开发者提供了全面专业的小程序解决方案,从扫描、渗透、加固、资产排查、隐私合规等多角度服务入手,帮助企业遵守政府隐私和数据监管,提前发现各类安全漏洞,防止经济损失,更加安全地开展业务活动。

 

  WeTest免费赠送小程序安全扫描专业版

 

活动内容

腾讯WeTest现面向小程序开发者开放免费申请使用小程序安全扫描专业版,助您提前发现全面的安全漏洞。扫描下方问卷二维码点击此处,即可报名参与免费领取活动。

 

图片

前3位,以及第10位第15位提交报名表的用户,即可免费获赠小程序安全扫描专业版1次,WeTest专家将为您的小程序进行安全检测并提交详细的检测报告。为确保我们的商务能及时联系您进行额度发放,请在问卷中填写正确的联系方式。

 

第4-911-14位提交报名表的用户,可以获赠腾讯萌新公仔1只。奖品名额有限,顺位发放,先到先得。

 

活动时间

2024年4月22日 12:00 - 2024年4月30日 23:59

 

规则说明

1、对于获得小程序安全扫描专业版赠送额度的用户,我们会通过电话联系的方式和您沟通,所有实物礼品将会在5月初发送完毕;

2、本次活动中的奖品将由WeTest通过用户在报名表中填写的联系方式通知用户。有任何疑问可以通过联系客服进行处理。活动时间结束后,获奖名单将于官网文章内公示。

 

我们会在接下去的1-2月间为大家详细介绍各个小程序安全产品,包括不限于各产品着重解决的市场痛点、核心能力、客户案例等。请大家持续关注公众号文章和WeTest官网,每篇文章都会有超级惊喜掉落哦!

 

系列文章预告

(*产品活动可能有所差异,以确切文章为准)

图片

 

对某类安全产品/服务感兴趣的用户也可以进群私信客服,提前锁定折扣

 

图片

 

最新文章
1让崩溃“说话”:AI如何在噪声中识别根因信号? 游戏行业面临长线运营转型,崩溃治理成为关键挑战。腾讯CrashSight平台推出AI驱动的三大创新方案,推动游戏质量保障进入智能时代。
2范式转移:LLM如何重塑游戏自动化测试的底层逻辑 在WeTest与徐汇游戏服务产业中心合办的一场以“游戏AI技术提效”为主题的前沿技术研讨中,腾讯专家展示了基于LLM的智能体如何为游戏测试注入“认知智能”,从而重新定义自动化测试的边界与价值。
3「低成本、高质高效」WeTest AI翻译限时免费 如何突破语言壁垒,让游戏内容原汁原味地触达全球玩家?腾讯WeTest团队在提供LQA外,推出的AI翻译服务,正为这一难题提供全新解法。项目可根据自己的项目情况,选择适合的业务。
4共探游戏产业新未来,AI与云发行成提效增值核心引擎 由徐汇区文化和旅游局指导,腾讯WeTest等联合主办的“解锁游戏提效增值新范式”专场分享会成功落幕。活动聚焦游戏产业最前沿的AI与云技术,吸引了近百位游戏、金融、泛互联网行业从业者参与。
5游戏性能测评数据“上新” 一图读懂逐点半导体与腾讯PerfDog联合打造的 “帧生成”指标 逐点半导体与腾讯PerfDog联合打造的 “帧生成”指标,一图带你读懂!
购买
客服
反馈