感知行业风向,腾讯WeTest《2020移动游戏质量白皮书》正式发布

腾讯WeTest首度联合泰尔终端实验室正式推出《2020移动游戏质量白皮书》

  令人难忘的2020年注定会在历史长河中留下浓墨重彩的一笔。伴随着诸多行业承受巨大困境和挑战的同时,全社会数字化进程正在提速。移动游戏市场在后疫情时代爆发出了新的活力,厂商更加注重游戏质量的提升,守住核心的品质根基才能最终赢得用户已成为游戏行业长期发展的逻辑共识。

  据此,腾讯WeTest首度联合泰尔终端实验室正式推出《2020移动游戏质量白皮书》,以质量视角分析数据,为行业厂商运营与研发提供指导,助力游戏从业者不断突破品质上限。腾讯WeTest作为腾讯官方推出的一站式游戏/应用测试平台,对外开放五年来,不仅将腾讯游戏历经千款游戏/应用锤炼的优秀测试方案和工具陆续开放给广大游戏开发者和移动应用开发者,还通过每年一次的白皮书为游戏从业者们提供中国移动游戏质量相关数据及完整分析报告,以开放共赢为出发点,帮助游戏从业者感知行业风向,掌握质量脉动。

  目前腾讯WeTest《2020移动游戏质量白皮书》已正式对外发布,想要获取可前往腾讯WeTest官方网站或腾讯WeTest公众号,或点击链接下载领取。

大数据讲述别样的2020

  2020年也是移动硬件设备持续加速迭代之年,针对玩家游戏设备的统计分析成为了研发运营决策参考的重要依据。《2020移动游戏质量白皮书》依托腾讯大数据优势,以全面、准确、及时迭代的数据为游戏从业者提供了2020年移动设备市场分析报告,助力开发者精准洞察市场。

  通过白皮书,我们观察到,在2020年统计的 Android TOP300机型不同内存分段用户覆盖人数占比中, 4G机型用户依然覆盖层面最广,6G以上用户整体占比达到50.1%。同样在TOP300机型中4G内存的机型数仍保持较高比例,但有所下滑,占比32.2%(去年占比37.94 %),主要原因是更高规格的内存机型占比提升较大,6G以上机型占比已经高达45.9%,成为新的主流。

  游戏玩家们在对CPU的选择上,对八核CPU机型格外青睐。八核CPU机型占比较之去年的89%持续提升,达到了惊人的96.3%,去年一度出现的10核心芯片并未占据市场。2020年,八核设备一统天下。

  关于手机屏幕的分辨率的数据统计中可以见到,手机FHD+屏幕是绝对主流,其中FHD+的2340x1080分辨率机型占比达31.4%(去年22%)增幅较大,代表机型包括OPPO R17,小米 9,华为 P30,vivo X21s 等。以上数据反映出今年主流机型的配置仍在稳步提升。

 

游戏品质还能更稳定

  《2020移动游戏质量白皮书》还从兼容性报告、客户端性能报告、服务器性能报告等多维度为开发者提供了详实的参考及建议。

  通过腾讯WeTest平台上的2020年测试数据显示:平均每次测试中就会发现17.4个问题,为在产品上线前能给用户带来良好的体验,对产品进行兼容性测试尤为重要。在测试数据中,显示异常、功能问题、Crash类问题突出,占所有测试兼容性问题的80.63%。显示异常问题占比相较去年增加11% 。其中异形屏类、画面未铺满、文字异常、按钮异常等问题占比均有所提高。

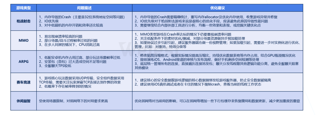
  面对客户端性能审核时的常见问题,《2020移动游戏质量白皮书》整理腾讯手游在过审腾讯游戏发行标准时所遇到的问题,列举出五大品类游戏常见的客户端性能问题及其优化建议,为大家带来实际指导。

  在服务器性能报告中,《2020移动游戏质量白皮书》从游戏服务区性能测试策略入手,对压测流程、常用方法、优化方法、压测标准等进行梳理。同时,罗列出游戏服务器性能测试常见的问题及原因。通过共性问题示例和特性问题示例,分析了2020年服务器性能测试的多个方面。

手游外挂问题严峻 出海持续利好

  随着手游市场竞争日趋激烈,非正当获利在移动游戏领域屡见不鲜,外挂等安全性问题成了开发者们不得不面对的难题。《2020移动游戏质量白皮书》就全球范围内的外挂问题为从业者们敲响警钟:国内定制类外挂比例达到66%,较19年增长6.5倍。海外定制类外挂比例已经达到了62%,较2019年增长了足足3倍,尤其是强竞技游戏品类的外挂对抗挑战持续增大。

  在2020年,造成严重影响的安全漏洞占比增长至51.34%,致命影响的安全漏洞占比降低至25.57%。通过所有安全漏洞分析,最为频繁的手游安全漏洞问题为“绕过状态限制”,常见案例如在游戏中使用未拥有的皮肤和表情、未完成任务领取奖励等。 

  在出海专题报告中,我们可以看到不少关于游戏出海的利好消息。2020年上半年,中国自主研发游戏在海外市场的实际销售收入达75.89亿美元,同比增长36.32%,增幅高于国内市场。中国出海移动游戏的用户支出占海外移动游戏市场的份额为21%,保持强劲态势,已经与美日韩共同形成了第一梯队。与此同时,游戏出海过程中产品研发、灰度测试、上架发行三大核心阶段所涉及的相关服务日趋完善。

  但在市场稳步增长、游戏各阶段出海服务日趋完善的整体趋势下,也存在着一些不容忽视的问题,值得开发者们关注。腾讯WeTest指出:游戏出海地区分布不均,美国和日韩仍是中国出海主要收入源,合计占比达61.46%,但在东南亚、俄罗斯和印度,市占率却在下降。

前瞻性建立移动游戏质量体系标准

  智能手机的硬件技术逐年革新,也促成了手机端游戏市场的繁荣,手机端游戏产品在市场上已逐步替代PC端游戏。当手游行业进入更成熟的发展阶段时,研究制定移动游戏产品质量标准体系显得尤为重要,不仅能推动移动游戏产业的良性竞争和长远发展,还能协助游戏更好地承载更多正向价值与可能性。

  腾讯WeTest作为在质量测试领域具有一定影响力的企业,响应国家层面关于游戏产业健康发展的政策要求,在《2020移动游戏质量白皮书》中前瞻性地发布了移动游戏质量体系标准,从“产品质量”、“体验质量”、“风险防范”三大维度进行了标准化规定,其中还细化到了功能性技术、兼容性技术、服务性能、网络可用性、安全性、可玩性、趣味性、耐玩性,以及近几年备受重视的个人信息保护技术要求和青少年保护要求。

五年兼程,腾讯WeTest与您继续同行

  从2016年至今,腾讯WeTest连续五年发布移动游戏质量白皮书。五年以来,腾讯WeTest不断成长沉淀,为游戏行业赋能助力。2020年也是腾讯WeTest对外开放五周年。这一年,WeTest国际站隆重上线,并获得了三项权威的国际ISO认证。与此同时,WeTest升级打造一站式测试平台新基建CloudTest。未来,WeTest将继续领航质量成长,保持精益求精的精神,用高品质拥抱未来。

  腾讯质量开放平台WeTest首度联合泰尔终端实验室联合发布的《2020移动游戏质量白皮书》完整版,可前往腾讯WeTest官方网站或腾讯WeTest公众号获取,也可直接点击链接获得。

 

最新文章
1让崩溃“说话”:AI如何在噪声中识别根因信号? 游戏行业面临长线运营转型,崩溃治理成为关键挑战。腾讯CrashSight平台推出AI驱动的三大创新方案,推动游戏质量保障进入智能时代。
2范式转移:LLM如何重塑游戏自动化测试的底层逻辑 在WeTest与徐汇游戏服务产业中心合办的一场以“游戏AI技术提效”为主题的前沿技术研讨中,腾讯专家展示了基于LLM的智能体如何为游戏测试注入“认知智能”,从而重新定义自动化测试的边界与价值。
3「低成本、高质高效」WeTest AI翻译限时免费 如何突破语言壁垒,让游戏内容原汁原味地触达全球玩家?腾讯WeTest团队在提供LQA外,推出的AI翻译服务,正为这一难题提供全新解法。项目可根据自己的项目情况,选择适合的业务。
4共探游戏产业新未来,AI与云发行成提效增值核心引擎 由徐汇区文化和旅游局指导,腾讯WeTest等联合主办的“解锁游戏提效增值新范式”专场分享会成功落幕。活动聚焦游戏产业最前沿的AI与云技术,吸引了近百位游戏、金融、泛互联网行业从业者参与。
5游戏性能测评数据“上新” 一图读懂逐点半导体与腾讯PerfDog联合打造的 “帧生成”指标 逐点半导体与腾讯PerfDog联合打造的 “帧生成”指标,一图带你读懂!
购买
客服
反馈